[2025]
[66] Action mechanism as a cause of chronic constipation of inhaled and intravenously injected polystyrene nanoplastics in ICR mice, S. J. Lim, Y. J. Choi, J. E. Kim, H. J. Song, A. Seol, S. H. Wang, J. E. Sung, Y. E. Ryu, Y. R. Kim, W. B. Yun, M. Jang, S. Seo, D. Y. Hwang, Science of the Total Environment, 1004, 180789 (2025)GreenTech
IF = 8.0, JCR 10.4%

[65] Redox-Driven Mechanoregulation of Invasive TNBC Cells using Poly(Tannic Acid) Nanospheres, M. Ku†, S. Jeong†, N. Yoon, H. Myeong, J. Kwon, J. Yang*, S. Seo*, Nano Today, DOI: 10.1016/j.nantod.2025.102907, Online published (2025)Antioxidants
IF = 10.9, JCR 10.8%

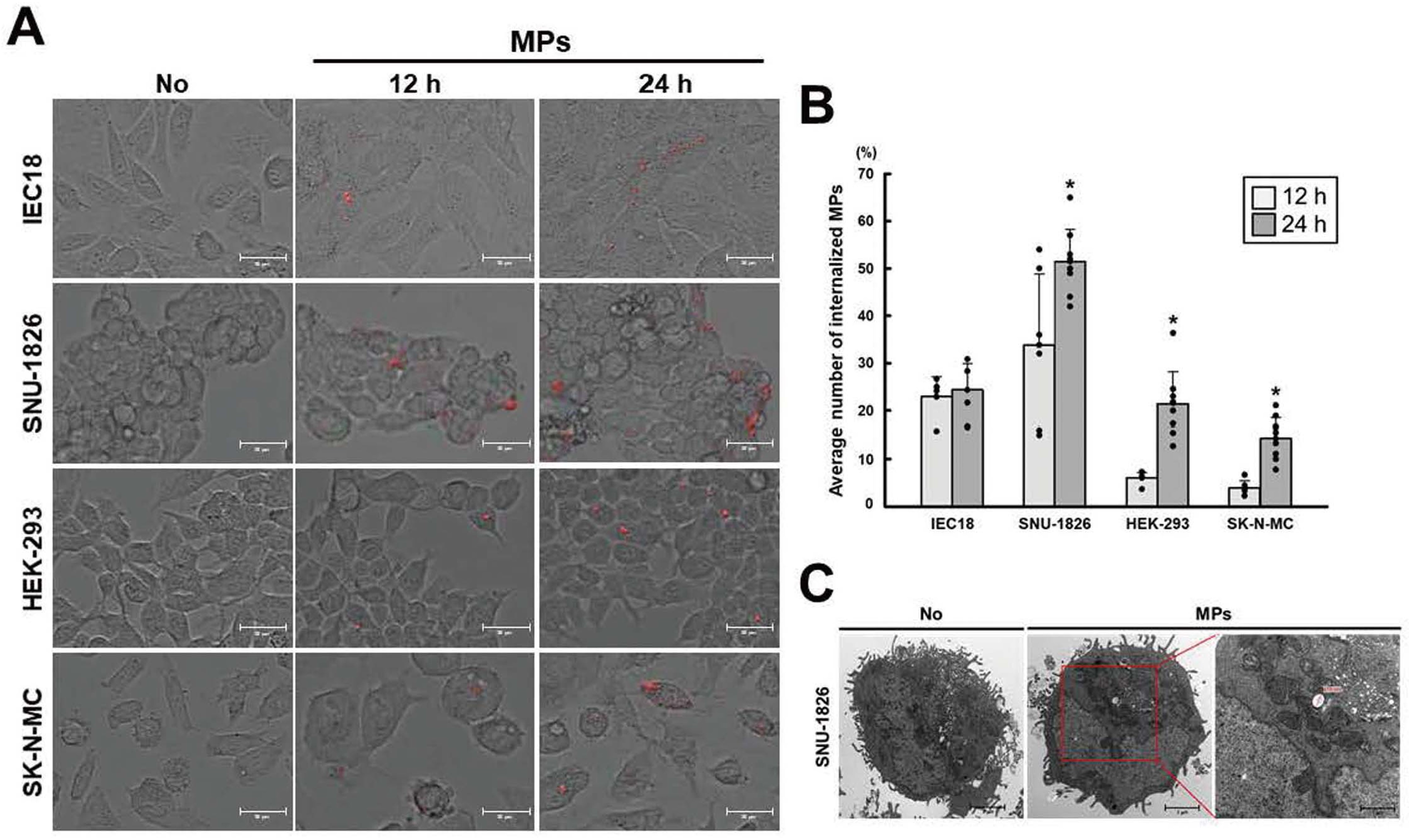
[64] Differential response of SNU-1826 colon cells on the autophagy, ER stress, and inflammation during the regulation of microplastic internalization, A. Seol, J. E. Kim, H. J. Song, T. R. Kim, E. S. Park, K. H. Park, S. J. Lim, S. H. Wang, S. C. Park, Y. Choi, H. Kim, S. Seo, D. Y. Hwang*, The Journal of Toxicological Sciences, 50, 361 (2025)GreenTech
IF = 1.8

[63] Fabrication of self-repairing and low-swelling polymer network via dynamic boronic ester bonds for enhanced membranes longevity and stability, G. Im, D. Ahn, B. Adhikari, U. Sim, S. Seo, D. H. Lee, G. Kwon*, Journal of Industrial and Engineering Chemistry, DOI: 10.1016/j.jiec.2025.05.013 (2025)Functional Polymers
IF = 5.9, JCR Q1

[62] Metal-Phenolic Coordination mediated Nanoemulsions for All-in-One Drug Delivery, Y. Jeon, J. W. Park, S. J. Lee, A. Seol, Y. Kim, J. M. Lim, S. G. Choi, J. Gwak, E. Lee, S. M. Woo, Y.-H. Kim, D. Y. Hwang, S. Seo*, ACS Applied Bio Materials, 8, 3218 (2025), Journal Cover.Drug Delivery
IF = 4.7

[2024]
[61] Ionic Character and Alkyl Chain Length of Surfactants Affect Titanium Dioxide Dispersion and Its UV-Blocking Efficacy, J. Mun, Y. Jeon, S. Jeong, J. M. Lim, Y. Kim, H. Myeong, J. Han, Y. Choi, S.-M. Jo, S. Y. Yang, B.-S. An , D. Y. Hwang, S. Seo*, Applied Sciences, 14, 11035 (2024)Cosmetics
IF = 2.5

[60] Effect of Silica Nanoparticle Treatment on Adhesion between Tissue-like Substrates and In Vivo Skin Wound Sealing, Y. Jeon, T. R. Kim, E. S. Park, J. H. Park, H. S. Youn, D. Y. Hwang*, S. Seo*, Journal of Functional Biomaterials, 15, 259 (2024)Medical Adhesives
IF = 5.0

[59] Microbead-Based Colorimetric and Portable Sensors for Polyphenol Detection, S. Jeong†, S. Y. Kim†, H. Myeong, E.-K. Lim, S.-M. An, H. Liang, K. K. Shrestha, M. S. Uddin, Y. Kim, P.-I. Yi, B.-S. An*, S. Seo*, ACS Omega, 9, 36531 (2024)Sensors
IF = 3.7

[58] Association Between Cytokeratin 19-Specific IgG and Neutrophil Activation in Asthma, Q. L. Quoc, T. B. T. Cao, S. Seo, B.-S. An, D. Y. Hwang, Y. Choi,* H.-S. Park*, Allergy Asthma Immunol Res., 16, 353 (2024)Biomedicine
IF = 4.1

[57] Antiadhesive Hyaluronic Acid-Based Wound Dressings Promote Wound Healing by Preventing Re-Injury: An In Vivo Investigation, D. S. Kim, K.-Y. Seong, H. Lee, M. J. Kim, S.-M. An, J. S. Jeong, S. Y. Kim, H.-G. Kang, S. Jang, D.-Y. Hwang, S. Seo, S.-M. Jo, S. Y. Yang*, B.-S. An*, Biomedicines, 12, 510 (2024)Biomedicine
IF = 3.9

[56] Electrosorption-Driven Remediation of PFAS-Contaminated Water Using a MXene Nanosheet-PEDOT:PSS Adsorbent, B. Shrestha, M. Ezazi, S. Seo, U. Sim, D. H. Lee*, G. Kwon*, ACS Applied Engineering Materials, doi.org/10.1021/acsaenm.3c00686 (2024)GreenTech

[2023]
[55] Complement C3-Deficiency-Induced Constipation in FVB/N-C3em1Hlee/Korl Knockout Mice Was Significantly Relieved by Uridine and Liriope platyphylla L. Extracts, H.-J. Song, J.-E. Kim, Y.-J. Jin, Y.-J. Roh, A. Seol, T.-R. Kim, K.-H. Park, E.-S. Park, B.-S. An, S.-Y. Yang, S. Seo, S.-M. Jo, Y.-S. Jung, D.-Y. Hwang*, International Journal of Molecular Sciences, 24, 15757 (2023)Biomedicine
IF = 5.6

[Book Chapter #2] Adhesives in Biomedical Applications; CHAPTER 3: Biomedical Adhesives (Pages 47-69), J. Mun, S. Seo*, Scrivener Publishing, DOI:10.1002/9781394209897(2023)

[54] Antioxidative impact of phenolics-loaded nanocarriers on cytoskeletal network remodeling of invasive cancer cells, J. Jung†, M. Ku†, S. Jeong†, N. Yoon, J. H. Park, H. S. Youn, J. Yang*, S. Seo*, ACS Applied Materials & Interfaces, 15, 34462 (2023), Journal Cover.Antioxidants
IF = 10.383

[53] Characterisation of changes in global genes expression in the lung of ICR mice in response to the inflammation and fibrosis induced by polystyrene nanoplastics inhalation, Y. J. Jin, J. E. Kim, Y. J. Roh, H. J. Song, A. Seol, J. Park, Y. Lim, S. Seo, D. Y. Hwang*, Toxicological Research (2023)GreenTech
10.1007/s43188-023-00188-y
IF = 3.019

[52] Anti-Atopic Dermatitis Effects of Abietic Acid Isolated from Rosin under Condition Optimized by Response Surface Methodology in DNCB-Spread BALB/c Mice, J. Park, J. E. Kim, Y. J. Jin, Y. J. Roh, H. J. Song, A. Seol, S. H. Park, S. Seo, H. Lee*, Dae Youn Hwang*, Pharmaceuticals, 16, 407 (2023)Pharmaceuticals
IF = 5.215

[51] Phenolic-modified cationic polymers as coagulants for microplastic removal, J. W. Park, S. J. Lee, Y. J. Jin, Y. Jeon, S. J. Lee, Y. Kim, G. Kwon, D. Y. Hwang, S. Seo*, Journal of Industrial and Engineering Chemistry, 119, 208 (2023)GreenTech
IF = 6.76

[50] Polydiacetylene-based hydrogel beads as colorimetric sensors for the detection of biogenic amines in spoiled meat, S. Jang, S. U. Son, J. Kim, H. Kim, J. Lim, S. B. Seo, B. Kang, T. Kang, J. Jung, S. Seo*, E.-K. Lim*, Food Chemistry, 403, 134317 (2023)Sensors
IF = 9.231

[49] Ninhydrin Loaded Microcapsules for Detection of Natural Free Amino Acid, S. Jeong, Y. Jeon, J. Mun, S. M. Jeong, H. Liang, K. Chung, P.-I. Yi, B.-S. An, S. Seo*, Chemosensors, 11, 49 (2023)Sensors
IF = 4.229

[2022]
[48] Novel role of Dipterocarpus tuberculatus as a stimulator of focal cell adhesion through the regulation of MLC2/FAK/Akt signaling pathway, S. J. Lee, J. E. Kim, J. W. Jung, Y. J. Choi, J. E. Gong, B. Douangdeuane, O. Souliya, Y. W. Choi, S. Seo, D. Y. Hwang, Cell Adhesion & Migration, 16, 72 (2022)Surface Adhesives
IF = 3.405

[47] User-demand fast-curable ocular glues enforced by multilength tunable network, H. Lee, A. Chandrasekharan, K.-Y. Seong, Y. J. Jo, S. Park, S. An. S. Lee, H. Kim, H. Ahn, S. Seo, J. Lee, S. Y. Yang, Bioengineering & Translational Medicine, 10.1002/btm2.10323 (2022)Medical Adhesives
IF = 10.711

[46] Promoting Effects of Titanium Implants Coated with Dipterocarpus tuberculatus Extract on Osseointegration, J. Jung, Y. J. Choi, S. J. Lee, Y.-S. Choi, B. Douangdeuane, O. Souliya, S. Jeong, S. Park, D. Y. Hwang*, S. Seo*, ACS Biomaterials Science & Engineering, 8, 847 (2022), Journal Cover.Surface Adhesives
IF = 4.749

[2021]
[45] Inflammatory response in the mid colon of ICR mice treated with polystyrene microplastics for two weeks, Y. J. Choi, J. E. Kim, S. J. Lee, J. E. Gong, Y. J. Jin, S. Seo, J. H. Lee, D. Y. Hwang, Laboratory Animal Research, 37, 31 (2021)GreenTech

[44] In vivo impact assessment of orally administered polystyrene nanoplastics: Biodistribution, toxicity and inflammatory response in mice, Y. J. Choi#, J. W. Park#, Y. Lim, S. Seo*, D. Y. Hwang*, Nanotoxicology (2021)GreenTech
10.1080/17435390.2021.1996650
IF = 5.913

[43] Effect of substituents in mussel-inspired surface primers on their oxidation and priming efficiency, K. Ganesh, J. Jung, J. W. Park, B.-S. Kim, S. Seo*, ChemistryOpen, 10, 852 (2021)Surface Adhesives
IF = 2.911

[42] Polydiacetylene liposome microarray toward facile measurement of platelet activation in whole blood, D. Seo, T. Major, D. H. Kang, S. Seo, K. Lee, R. Bartlett, J. Kim, ACS Sensors, 6, 3170 (2021), Journal Cover.Sensors
IF = 7.711

[41] Development of polydiacetylene-based testosterone detection as a model sensing platform for water-insoluble hormone analytes, J. Jung, S.-M. An, E.-K. Lim, S.-C. Kim, B.-S. An, S. Seo*, Chemosensors, 9, 176 (2021)Sensors
IF = 3.398

[40] Novel characterization of constipation phenotypes in ICR mice orally administrated with polystyrene microplastics, Y. J. Choi, J. W. Park, J. E. Kim, S. J. Lee, J. E. Gong, Y.-S. Jung, S. Seo, D. Y. Hwang, International Journal of Molecular Sciences, 22, 5845 (2021)GreenTech
IF = 5.923

[39] Removal of microplastics via tannic acid-mediated coagulation and in vitro impact assessment, J. W. Park, S. J. Lee, D. Y. Hwang, S. Seo*, RSC Advances, 11, 3556 (2021)GreenTech
IF = 3.361

[2020]
[38] Recent Purification Technologies and Human Health Risk Assessment of Microplastics, J. W. Park, S. J. Lee, D. Y. Hwang*, S. Seo*, Materials, 13, 5196 (2020)GreenTech

[37] Self-Adherent Biodegradable Gelatin-Based Hydrogel Electrodes for Electrocardiography Monitoring, Y. Lee, S.-G. Yim, G. W. Lee, S. Kim, H. S. Kim, D. Y. Hwang, B.-S. An, J. H. Lee, S. Seo, S. Y. Yang, Sensors, 20, 5737 (2020)Sensors

[36] α-Linolenic Acid-Enriched Cold-Pressed Perilla Oil Suppress High-Fat Diet-Induced Hepatic Steatosis through Amelioration of the ER Stress-Mediated Autophagy, S. J. Bae, J. E. Kim, H. J. Choi, Y. J. Choi, S. J. Lee, J. E. Gong, S. Seo, S. Y. Yang, B.-S. An, H. S. Lee, D. S. Kim, C. Y. Lee, D. Y. Hwang, Molecules, 25, 2662 (2020)Biomedicine

[35] Mussel-inspired surface acrylation on graphene oxide using acrylic surface primers and its hydrogel-based applications: Sustained drug release and tissue scaffolds, K. H. Park, J. Jung, S.-G. Yim, M. J. Kang, G. Kwon, D. Y. Hwang, S. Y. Yang, S. Seo*, ChemistrySelect, 5, 5842 (2020), invited as Journal Cover.Surface Adhesives

[34] Effect of surface charge of gold nanoparticles on fluorescence amplification of polydiacetylene-based liposomes, K. H. Park, S. Oh, J. Kim, S. Y. Yang, B.-S. An, D. Y. Hwang, J. H. Lee, H. S. Kim, J. Lee, S. Seo*, Journal of Experimental Nanoscience, 15, 174 (2020)Sensors

[2019]
[33] Self-healable superomniphobic surfaces for corrosion protection, M. Ezazi, B. Shrestha, N. Klein, D. H. Lee, S. Seo, G. Kwon, ACS Applied Materials & Interfaces, 11, 30240 (2019)Surface Coating


[32] Natural polyelectrolyte complex-based pH-dependent delivery carriers using alginate and chitosan, J. W. Park, K. H. Park, S. Seo*, Journal of Applied Polymer Science, 136, 48143 (2019)Drug Delivery

[31] Naked-eye detection of pandemic Influenza A (pH1N1) virus by polydiacetylene (PDA)-based paper sensor as a point-of-care diagnostic platform, S. U. Son, S. B. Seo, S. Jang, J.-W. Lim, D. K. Lee, H. Kim, S. Seo, T. Kang, J. Jung, E.-K. Lim, Sensors & Actuators: B. Chemical, 291, 257 (2019)Sensors

[30] Expression of steroidogenic enzymes in human placenta according to the gestational, S.‑H. Hong, S. C. Kim, M.‑N. Park, J. S. Jeong, S. Y. Yang, Y. J. Lee, O.‑N. Bae, H.‑S. Yang, S. Seo, K.‑S. Lee, B.‑S. An, Molecular Medicine Reports, 19, 3903 (2019)Biomedicine

[29] Effect of polydiacetylene-based nanosomes on cell viability and endocytosis, K. H. Park, M. Ku, N. Yoon, D. Y. Hwang, J. Lee, J. Yang*, S. Seo*, Nanotechnology, 30, 245101 (2019)Drug Delivery

[28] Laxative effect of spicatoside A by cholinergic regulation of enteric nerve in loperamide-induced constipation: ICR mice model, J. E. Kim, J. W. Park, M. J. Kang, H. J. Choi, S. J. Bae, Y. Choi, Y. J. Lee, S. Seo, J. T. Hong, D. Y. Hwang*, Molecules, 24, 896 (2019)Biomedicine

[27] Metal ion-mediated interliposomal aggregation of polydiacetylene liposomes incorporating a phenolic lipid, K. H. Park, S. Y. Yang, B.-S. An, D. Y. Hwang, J. H. Lee, H. S. Kim, S. Seo*, Journal of Nanoscience and Nanotechnology, 19 (7), 3755 (2019)GreenTech

[26] Scalable Synthesis of an Architectural Library of Well-Defined Poly(Acrylic Acid) Derivatives: Role of Structure on Dispersant Performance, D. J. Lunn†, S. Seo†, S.-H. Lee, R. B. Zerdan, K. M. Mattson, N. J. Treat, A. J. McGrath, W. R. Gutekunst, J. Lawrence, A. Abdilla, A. Anastasaki, A. S. Knight, B. V. K. J. Schmidt, M. W. Bates, P. G. Clark, J. P. DeRocher, A. K. Van Dyk, C. J. Hawker, Journal of Polymer Science, Part A: Polymer Chemistry, 57, 716 (2019), Top 10% most downloaded papers 2018-2019Dispersants

[25] In situ Photocrosslinkable Hyaluronic Acid-Based Surgical Glue with Tunable Mechanical Properties and High Adhesive Strength, A. Chandrasekharan, K.-Y. Seong, S.-G. Yim, S. Kim, S. Seo, J. Yoon, S. Y. Yang, Journal of Polymer Science, Part A: Polymer Chemistry, 57, 522 (2019)Medical Adhesives

[24] Therapeutic effects of a liquid bandage prepared with cellulose powders from Styela clava tunics and Broussonetia kazinoki bark: Healing of surgical wounds on the skin of Sprague Dawley rats, J. J. Park, J. E. Kim, W. B. Yun, M. R. Lee, J. Y. Choi, B. R. Song, H. J. Son, Y. Lim, H.-G. Kang, B.-S. An, S. Y. Yang, S. Seo, D. Y. Hwang, Molecular Medicine Reports, 19, 452 (2019)Biomedicine

[2018]
[23] Rapid Light-Driven Color Transition of Novel Photoresponsive Polydiacetylene Molecules, J. Lee†, S. Seo†, Jinsang Kim, ACS Applied Materials & Interfaces, 10, 3164 (2018)Functional Materials

[2017]
[22] Significant Performance Enhancement of Polymer Resins by Bioinspired Dynamic Bonding, S. Seo†, D. W. Lee†, J. S. Ahn†, K. Cunha†, E. Filippidi, S. W. Ju, E. Shin, B.-S. Kim, Z. A. Levine, R. D. Lins, J. N. Israelachvili, J. H. Waite, M. T. Valentine, J. E. Shea, B. K. Ahn, Advanced Materials, 29, 1703026 (2017)Surface Adhesives
[21] Advances in medical adhesives inspired by aquatic organisms’ adhesion, K. H. Park, K.-Y. Seong, S. Y. Yang*, S. Seo*, Biomaterials Research, 21 (16) (2017)Medical Adhesives

[20] A di-tert-butyl acrylate monomer for controlled radical photopolymerization, Z. A. Page, R. Zerdan, W. R. Gutekunst, A. Anastasaki, S. Seo, A. J. McGrath, D. J. Lunn, P. G. Clark, C. J. Hawker, Journal of Polymer Science Part A: Polymer Chemistry, 55, 801 (2017)Polymer Chemistry

[2016]
[19] Underwater contact adhesion and microarchitecture in polyelectrolyte complexes actuated by solvent exchange, Q. Zhao†, D. W. Lee†, B. K. Ahn†, S. Seo, Y. Kaufman, J. N. Israelachvili, J. H. Waite, Nature Materials, 15, 407 (2016)Surface Adhesives

[Book Chapter #1] Functional polydiacetylene liposomes as a self-signaling and signal-amplifying bio-and chemical sensor and sensor array, S. Seo, A. Shanker, M. S. Kwon, J. Kim, Book Chapter, Liposomes in Analytical Methodologies, DOI: 10.4032/9789814669276 (2016)Sensors

[2015]
[18] Microphase behavior and enhanced wet-cohesion of synthetic copolyampholytes inspired by a mussel foot protein, S. Seo†, S. Das†, P. Zalicki, R. Mirshafian, C. D. Eisenbach, J. N. Israelachvili, J. H. Waite, B. K. Ahn, Journal of the American Chemical Society, 137, 9214 (2015)Surface Adhesives

[17] Stimuli-Responsive Matrix-Assisted Colorimetric Water Indicator of Polydiacetylene Nanofibers, S. Seo†, J. Lee†, M. S. Kwon, D. Seo, J. Kim, ACS Applied Materials & Interfaces, 7, 20342 (2015)Sensors

[16] Highly sensitive turn-on biosensors by regulating fluorescence dye assembly on liposome surfaces, S. Seo†, M. S. Kwon†, A. W. Phillips†,* D. Seo, J. Kim, Chemical Communications, 51, 10229 (2015)Sensors

[2014]
[15] Dual-Mode Waveguiding of Raman and Luminescence Signals in a Crystalline Organic Microplate, S.-G. Jo, D. H. Park, B.-G. Kim, S. Seo, S. J. Lee, J. Kim, J. Kim, J. Joo, Journal of Materials Chemistry C, 2, 6077 (2014)Optics

[14] Tailoring Intermolecular Interactions for Efficient Room-Temperature Phosphorescence from Purely Organic Materials in Amorphous Polymer Matrices, M. S. Kwon†, D. Lee†, S. Seo, J. Jung, J. Kim, Angewandte Chemie, 126, 11359, Back Cover (2014)Functional Materials

[13] Janus-compartmental microbeads having polydiacetylene liposomes and magnetic nanoparticles for visual lead (II) detection, D. H. Kang, H.-S. Jung, N. Ahn, S. M. Yang, S. Seo, K.-Y. Suh, N. L. Jeon, J. Kim, K. Kim, ACS Applied Materials and Interfaces, 6, 10631 (2014)Sensors

[2013]
[12] Polydiacetylene liposome microarray toward influenza A virus detection: effect of target size on turn-on signaling, S. Seo, J. Lee, E.-J. Choi, E.-J. Kim, J.-Y. Song, J. Kim, Macromolecular Rapid Communications, 34, 743, Back Cover (2013)Sensors

[11] A molecular design principle of lyotropic liquid-crystalline conjugated polymers with directed alignment capability for plastic electronics, B.-G. Kim, E. J. Jeong, J. W. Chung, S. Seo, B. Ku, J. Kim, Nature Materials, 12, 659 (2013)Functional Materials

[2012]
[10] Colorimetric detection of warfare gases by polydiacetylenes toward equipment-free detection, J. Lee, S. Seo, J. Kim, Advanced Functional Materials, 22, 1632, Back Cover (2012)Sensors

[9] Design of polydiacetylene-phospholipid supramolecules for enhanced stability and sensitivity, D. H. Kang, H.-S. Jung, J. Lee, S. Seo, J. Kim, K. Kim, K.-Y. Suh, Langmuir, 28, 7551 (2012)Sensors

[8] Biomimetic detection of aminoglycosidic antibiotics using polydiacetylene–phospholipids supramolecules, D. H. Kang, H.-S. Jung, N. Ahn, J. Lee, S. Seo, K.-Y. Suh, J. Kim, K. Kim, Chemical Communications, 48, 5313 (2012)Sensors

[2008]
[7] Multifunctional Nanoparticles for Photothermally Controlled Drug Delivery and Magnetic Resonance Imaging Enhancement, H. Park, J. Yang, S. Seo, K. Kim, J. Suh, D. Kim, S. Haam, K.-H. Yoo, Small, 4, 192 (2008)Theragnostics
[6] Smart nanoprobes for ultrasensitive detection of breast cancer via magnetic resonance imaging, J. Lee, J. Yang, S. Seo, C.-H. Lee, H.-J. Ko, J.-S. Suh, Y.-M. Huh, S. Haam, Nanotechnology, 19, 485101 (2008)Imaging Agents
[5] Enhancement of magnetic resonance contrast effect using ionic magnetic cluster, S. Seo, J. Yang, T.-I. Lee, C.-H. Chung, Y. J. Song, J.-S. Suh, H.-G. Yoon, Y.-M. Huh, S. Haam, Journal of Colloid and Interface Science, 319, 429 (2008)Imaging Agents

[4] Nanohybrids via polycation-based nanoemulsion method for dual-mode detection of human mesenchymal stem cells, S. Seo, J. Yang, E.-S. Lee, Y. Jung, K. Kim, S.-Y. Lee, D. Kim, J. S. Suh, Y.-M. Huh, S. Haam, Journal of Materials Chemistry, 18, 4402, Front Cover (2008)Imaging Agents

[2007]
[3] Enhancement of cellular binding efficiency and cytotoxicity using polyethylene glycol base triblock copolymeric nanoparticles for targeted drug delivery, J. Yang, E.-J. Cho, S. Seo, J.-W. Lee, H.-G. Yoon, J.-S. Suh, Y.-M. Huh, S. Haam, Journal of Biomedical Materials Research Part A, 84A (1), 273 (2007)Drug Delivery
[2] Novel multifunctional PHDCA/PEI nano drug carriers (MPDCs) for simultaneous magnetically-targeted cancer therapy and diagnosis via magnetic resonance imaging (MRI), S. Seo, J. Yang, W. Hyung, E.-J. Cho, T.-I. Lee, Y. J. Song, H.-G. Yoon, J.-S. Suh, Y.-M. Huh, S. Haam, Nanotechnology, 18, 475105, Highlights Articles (2007)Theragnostics
[1] Antibody conjugated magnetic PLGA nanoparticles for diagnosis and treatment of breast cancer, J. Yang, C.-H. Lee, J. Park, S. Seo, E.-K. Lim, Y. J. Song, J.-S. Suh, H.-G. Yoon, Y.-M. Huh, S. Haam, Journal of Materials Chemistry, 17, 2695, Hot Paper, Featured in Chemical Biology, Chemistry World Headline (2007)Theragnostics
고분자콜로이드 연구실